Evaluation of the Land and Water Management Sub-Program

Final Report
May 2017
Project Number: A 1570-7/16124

PDF Version (454 Kb, 48 Pages)

 

Table of contents

List of Acronyms

EPMRB

Evaluation, Performance Measurement and Review Branch

INAC

Indigenous and Northern Affairs Canada

LWM

Land and Water Management sub-program

NAO

Northern Affairs Organization, Indigenous and Northern Affairs Canada

 

 

Evaluation of the Land and Water Management Sub-Program

The Evaluation, Performance Measurement and Review Branch (EPMRB), in compliance with the Treasury Board Policy on Results and the Financial Administration Act, conducted an evaluation of the Land and Water Management Sub-Program. The purpose of the evaluation was to provide a neutral and evidence-based assessment of the relevance and performance of the sub-program, and to inform decision making and future directions. The evaluation found that, while the sub-program is largely meeting its operational targets, a better system is needed to track performance outcomes, assess projects, develop guidance tools to communicate INAC positions, definitions and decisions with its stakeholders, and address information management and human resource needs.

Land and Water Management

Project Profile

The Land and Water Management Sub-program manages the land and water resources of Northerners, Indigenous peoples and other Canadians in Nunavut while focusing on lands managed by INAC in the Northwest Territories and Yukon. The sub-program supports the development, approval and implementation of land use plans; environmental monitoring; administration of land rights; provision of inspection and investigation services for land use permits and water licences; and management of their reclamation securities.

Evaluation Scope and Methodology

While the broader Northern Land, Resources and Environmental Management program was evaluated in 2011, this is the first stand-alone evaluation at the sub-program level. The evaluation took into account the significant changes to the sub-program's operational environment, such as new regulatory authorities in Nunavut and the devolution of the Northwest Territories on April 1, 2014.

INAC's Responsibilities in the North

INAC's provincial-type responsibilities for land and water management in the North are outlined in Section 5 of the Department of Indian Affairs and Northern Development Act. The Department maintains an ongoing role in the land and water management regulatory framework in Nunavut and retains a range of regulated authorities in the Northwest Territories post 2014 devolution. Devolution of land and water management was completed in 2003 in the Yukon. Therefore the Yukon is out of scope of the time period of this evaluation.

Evaluation results are based on information collected through:

  • media scan, document and literature review;
  • administrative and financial data analysis;
  • key informant interviews; and
  • site visit.

Key Findings

Federal Roles and Responsibilities and Strategic Orientation

INAC is recognized as the federal face in the North, serving as a key source of guidance, information, technical support, stakeholder engagement and for facilitation to address land and water management issues.

Given its oversight functions for Crown owned and unsettled lands, as well as authorities defined by the co-management regulatory regime specific to land and water management in the Northwest Territories and Nunavut, the Land and Water Management sub-program remains relevant to the Department.

Effectiveness and Efficiency of Delivery

The strong, positive relationships between INAC regional staff and stakeholders are efficient and functional means to clarify roles and responsibilities, raise implementation issues, and facilitate decision making. INAC is able to leverage inspection functions in the territory, coordinating efforts with other inspection bodies. However, a process to work collaboratively with its federal partners in the North would improve the sharing of information and effectiveness of the sub-program.

A better system is needed to assess projects, set securities and develop guidance tools to communicate INAC positions, definitions and decisions with its stakeholders. A more robust approach would ensure that staff have the necessary tools, including the effective management of corporate knowledge, to support program delivery of their own tasks.

Performance

The program consistently achieves its operational performance targets. However, while technical indicators are effectively yielding quantitative data, qualitative data reporting mechanisms have not kept pace with the Land and Water Management Sub-program's evolving role and intended outcomes in the North. While the co-management model enables interested parties to participate in public hearings to render decisions on land and water project applications, there is a lack of agreement amongst stakeholders as to whether the implementation of this model actually results in the balance of interests being met.

Communications generally remained strong between the program and stakeholders following the devolution of the Northwest Territories; however, lack of post-devolution access to historical information to support INAC's residual roles in the Northwest Territories created some confusion within the Land and Water Management due to the shift in jurisdictional authorities

Evaluation Recommendations

  1. Develop the regulatory implementation plans, documentation and guidelines for applicants, and communications' strategies to support improved clarity and consistent interpretation of roles specific to INAC authorities, terminology, logic of decision making, and definitions.
  2. Adjust program outcomes and indicators taking into consideration the evolving role of INAC in the future realignment of northern regulatory regimes, devolution and land claim agreements
  3. Develop an information management strategy; a human resources strategy that addresses training needs, succession planning and staff transition; and a formal collaborative framework with key stakeholders in Nunavut.
 

 

Executive Summary

Overview

The Evaluation, Performance Measurement and Review Branch (EPMRB) led the evaluation of Indigenous and Northern Affairs Canada's (INAC) Land and Water Management sub-program (LWM), conducted as part of the Department's approved Five-Year Plan on Evaluation and Performance Measurement Strategies (2016), in accordance with the 2016 Treasury Board Policy on Results and the Financial Administration Act.

The purpose of the evaluation was to provide a neutral and evidence-based assessment of the relevance, effectiveness and performance of the program over fiscal years 2011-2012 to 2016-17, and to inform decision making and future directions. The evaluation was conducted by EPMRB and based on the synthesis of findings generated by five lines of evidence: literature and media review; document, file, administrative and financial review; focused studies, and; key informant interviews. Field work took place in January 2017, and interviews were conducted from January to April 2017 in Nunavut, national headquarters and via phone with external stakeholders.

This evaluation examined the co-management approach to land and water management in the northern territories, specifically the design and impacts of INAC activities across policy, program operations, technical support, and compliance and enforcement. It explores INAC's roles in relation to the main stakeholders co-managing lands and waters, including the territorial governments, public governance land and water boards, environmental management boards and federal departments operating in the North.

INAC is the lead federal department for the North and has a direct role in the political and economic development of the territories, including significant responsibilities for resources, lands, and environmental management. INAC's role is established through a co-management regulatory regime for land and water management and by virtue of its federal mandate in the North established by the Department of Indian Affairs and Northern Development Act, devolution and land claim agreements specific to the Northwest Territories and Nunavut.

Through INAC's Northern Affairs Organization's Natural Resources and Environment Branch, LWM is managed by the Environmental Assessment, Land Use Planning and Conservation Program, and delivered primarily by regional offices in Nunavut and the Northwest Territories with support from national headquarters. LWM manages the land and water resources of Northerners, Indigenous peoples and other Canadians in Nunavut while focusing on lands managed by INAC in the Northwest Territories and Yukon. Land and water management activities relate to the ownership, use and development of lands and waters for personal, community and economic purposes. The LWM sub-program specifically supports: the development, approval and implementation of land use plans; environmental monitoring; administration of land rights; provision of inspection and investigation services for land use permits and water licences; and management of their reclamation securities.

Key findings from the evaluation are as follows:

Relevance

INAC's Land and Water Management sub-program remains relevant to the department given its oversight functions for Crown owned and unsettled lands, in addition to its specific authorities defined by the co-management regulatory regime specific to land and water management in the Yukon, Northwest Territories and Nunavut, established through land claims. INAC is recognized as the federal point of contact in the North, serving as a key source of guidance, information, technical support, stakeholder engagement and for facilitation to address land and water management issues as well as for satisfying Canada's land and resource obligations under settled land claims.

Due to devolution and land claim agreements, INAC's role has changed in the Northwest Territories. However, the Department retained significant roles and responsibilities for land and water management in Nunavut. Interviewees noted difficulty in keeping pace with regulatory changes, resulting in new processes, delays in decision making and some confusion about roles. INAC's role is generally understood, but in some instances not accepted by stakeholders. The document review confirmed INAC's regulatory role; however, literature, media and key informant interviews cited a perception that INAC was acting outside of its authorities in some cases.

Although regulations are in place that identify the respective roles and responsibilities of all entities engaged in decision making for land and water management in the North, as a federal regulator, INAC did not consistently publish regulatory implementation guidance or sustain more effective communications strategies that would serve to clarify terminology, definitions, roles, processes and other regulatory provisions specific to each territory. Interviewees noted that improved communications with policy organizations leading broader devolution and land claim agreements would ensure LWM interests are protected, further limiting undue liabilities to the Crown by harmonizing regulations and being clear and consistent with regulatory communications.

Performance

The LWM is achieving its operational performance targets consistently. Nevertheless, interim performance outcomes are often vague and do not align with INAC's mandate or authorities, specifically regarding human health and safety. INAC's performance statements did not keep pace with its evolving role in the North. While technical indicators are effectively yielding quantitative data, qualitative data reporting mechanisms have not kept pace with LWM's evolving role and intended outcomes in the North.

The co-management model enables interested parties to participate in public hearings to render decisions on land and water project applications. There are varying views amongst stakeholders as to whether the implementation of this model actually results in the balance of interests being met. INAC has been effective at providing technical expertise throughout the project application, review and approval process, according to the key informant interviews and program document review. However, key informants noted delays in Ministerial Board appointments that have resulted in board meetings with insufficient members in attendance to meet quorum, thus restricting the boards' ability to make decisions in a timely manner.

Pre- and post-devolution, communications generally remained strong between LWM and stakeholders; however, lack of post-devolution access to historical information to support INAC's residual roles in the Northwest Territories created some confusion within LWM due to the shift in jurisdictional authorities. Key informants indicated it was difficult to keep pace with changing regulations, and that although new timelines required updating business practices, INAC was able to maintain its performance to legislated timelines.

Efficiency

The majority of those interviewed commented on the positive relationships between INAC and its stakeholders in raising implementation issues, discussing and reaching decision to proceed. This strong working rapport and approach were viewed by interviewees to be an efficient and functional means to clarify roles and responsibilities. Interviews confirmed that other federal departments engage with INAC LWM on land, water, conservation and environmental issues from both technical and political aspects. A process to work collaboratively with its federal partners in the North would improve the sharing of information and effectiveness of the LWM sub-program.

INAC is able to leverage inspection functions in the territory, coordinating efforts with other inspection bodies. Benefits included increased communications and information sharing across northern inspectorates.

A better system is needed to assess projects, set securities and develop guidance tools to communicate INAC positions, definitions and decisions with its stakeholders. Although INAC has developed in-house tools, adopted standards and engages in open dialogue with its stakeholders, from a program delivery perspective, a more robust approach would ensure that staff have the tools and information necessary to support the delivery of their own tasks, including the effective management of corporate knowledge.

Other Evaluation Issues

The evaluation considered the impact of evolving regulatory regimes for land and water, pre-post devolution and land claim agreements in the Northwest Territories and Nunavut over the fiscal years 2011-12 to 2016-2017. Devolution of land and water management was completed in 2003 in the Yukon territory and, as a result, the Yukon is out of scope of the time period of this evaluation.

Territorial government representatives, industry proponents, and members of northern communities with sufficient experience with land and water management in the North falling within the scope of the evaluation were unable to participate in key informant interviews. While a case study on proponent applications moving through the system was initially considered, the cost-effectiveness of testing the low number of cases was deemed to be insufficient to move forward. The constraints of jurisdictional information sharing agreements resulted in a lack of on-site or remote examination of databases and records specific to the Northwest Territories. Literature, media, financial and performance documents are limited to data or posted reports available to April 2017.

It is recommended that INAC's Assistant Deputy Minister of Northern Affairs Organization:

  1. Develop the regulatory implementation plans, documentation and guidelines for applicants, and communications' strategies regarding new and amended regulations to support improved clarity and consistent interpretation of roles specific to INAC authorities, terminology, logic of decision making, and definitions.
  2. Adjust program outcomes and indicators taking into consideration the evolving role of INAC in the future realignment of northern regulatory regimes, devolution and land claim agreements.
  3. Develop, in consultation with the Regional Director General of Nunavut Regional Office:
    1. an information management strategy to support the management of corporate knowledge;
    2. a human resources strategy that addresses training needs, succession planning and staff transition; and
    3. a formal collaborative framework with key stakeholders and other government departments in Nunavut.
 

 

Management Response / Action Plan

Project Title: Evaluation of Land and Water Management

Project #: 1570-7/16124

The evaluation of the Land and Water Management sub-program (4.3.3) provided an opportunity to review the relevance, effectiveness and performance of the activities that are undertaken by the sub-program. This is important because, by its nature of being regulatory, its activities are not tied to any required review of the sub-program that other, more delivery type programs with operational funding, undergo.

The evaluation’s findings are fair and not unexpected. However, it should be recognized in the evaluation that the sub-program is frequently affected by external forces, initiatives and/or activities that impact the sub-program. For example, devolution and the introduction of new or amended legislation are examples of external actions that directly impact the sub-program but are not within its direct control. Also, given the co-management approach that the Government of Canada has endorsed through the approval of land claim agreements and resource management legislation, the Land and Water Management sub-program is often not in control of those parts of the process that are raised by stakeholders or media as being ineffective, lengthy or onerous. This is not to say that the sub-program could not be better prepared, more responsive or transparent in light of possible changes.

The sub-program intends to use the results of the evaluation to help improve areas where there are either perceived or real issues and/or shortcomings. The sub-program will also use the findings and recommendations of the evaluation to help it prepare for the future given the potential for Nunavut devolution. The implementation of the proposed recommendations will begin immediately. However, given the nature of the work required to meet the recommendations, the timing of new or amended regulations, the involvement of external stakeholders, as well as the workload facing the sub-program in relation to its staffing levels, it may take some time before the recommendations can be implemented completely.

Overall, the findings of the evaluation helped to verify the views of the people involved in the sub-program that the work that is being undertaken is important, recognized and well done. The recommendations that have been identified will help to strength the sub-program both in the short and long term.

2. Action Plan

Recommendations Actions Responsible Manager Planned Start and Completion Dates
1) Develop the regulatory implementation plans, documentation and guidelines for applicants, and communications' strategies regarding new and amended regulations to support improved clarity and consistent interpretation of roles specific to INAC authorities, terminology, logic of decision making, and definitions. We __do___ concur.
(do, do not, partially)
Assistant Deputy Minister, Northern Affairs Office, INAC

Start Date:

June 1, 2017

While the sub-program does not currently have any regulations being amended or developed, the proposed activities made in the recommendation are valid and will be implemented whenever regulations are being amended or developed.

Completion:

March 31, 2020

Interim Action:
The sub-program will work with its co-management partners and stakeholders to review the existing material relating to the regulations in order to improve the clarity and consistent interpretation of roles specific to the sub-program, terminology, logic of decision making and definitions.

Interim Action:
Completion:

March 31, 2018

2) Adjust program outcomes and indicators taking into consideration the evolving role of INAC in the future realignment of northern regulatory regimes, devolution and land claim agreements.

We __do___ concur.

(do, do not, partially)

Assistant Deputy Minister, Northern Affairs Office, INAC

Start Date:

June 1, 2017

The sub-program will review and adjust the outcomes and indicators as identified in the Recommendation for the next planning cycle (2019-2020). Given the change in the Government of Canada wide planning and reporting processes, any proposed changes made by the sub-program may not be formally adopted for some time. Also, consultation with other parts of the Department will have to take place since the sub-program is not leading the possible future realignment of northern regulatory regime, Nunavut devolution nor land claim agreement negotiations.

Completion:

July 31, 2018

3) Develop, in consultation with the Regional Director General of Nunavut Regional Office:
  1. an information management strategy to support the management of corporate knowledge;
  2. a human resources strategy that addresses training needs, succession planning and staff transition; and
  3. a formal collaborative framework with key stakeholders and other government departments in the North.

We __do___ concur.

(do, do not, partially)

Assistant Deputy Minister, Northern Affairs Office, INAC

Start Date:

June 1, 2107

Given their different roles and responsibilities, information management strategies will be developed for each component of the sub-program in order to create a Nunavut Regional Office strategy.

Completion

March 31, 2018

A human resources strategy will be developed that addresses the challenges facing the Nunavut Regional Office. March 31, 2018
The Nunavut Regional Office, as representative of the Department, will work to establish a framework with the key stakeholders and other government departments in the North that are involved in the activities of the sub-program with the intent of clarifying roles and responsibilities. March 31, 2018
 

I recommend this Management Response and Action Plan for approval by the Evaluation, Performance Measurement and Review Committee

 

Original signed by:

Shannon Townsend
Acting Senior Director, Evaluation, Performance Measurement and Review Branch

 
 

I approve the above Management Response and Action Plan

 

Original signed by:

Stephen Van Dine
Assistant Deputy Minister, Northern Affairs Office

 

 

1. Introduction

1.1 Overview

The Evaluation, Performance Measurement and Review Branch (EPMRB) conducted an evaluation of Indigenous and Northern Affairs Canada's (INAC) Land and Water Management sub-program (LWM) 4.3.3. The evaluation was conducted as part of the Department's approved Five-Year Plan on Evaluation and Performance Measurement Strategies (2016) and in accordance with the 2016 Treasury Board Policy on Results. The Terms of Reference for the evaluation were approved in September 2016. Field work took place from January to April 2017.

This report presents findings related to LWM's relevance, effectiveness and performance over fiscal years 2011-2012 to 2016-17. It represents LWM's first targeted evaluation since its inception and will inform program and policy evolution under INAC's 2016 Strategic Outcome IV: The North, Program 4.3: Northern Land, Resources and Environmental ManagementFootnote 1.

Section 1 outlines INAC's approach to land and water management. Section 2 details the methodology, focus and considerations that guided the evaluation. Sections 3 to 6 present findings by key themes and by broader contextual issues faced by the North as they intersect with the LWM program. Lastly, Section 7 provides evaluation conclusions and recommendations.

1.2 Program Profile

1.2.1 Background and Description

INAC is the lead federal department for the North and has a direct role in the political and economic development of the territories, including significant responsibilities for resources, lands, and environmental management. Through Northern Affairs Organization's Natural Resources and Environment Branch, LWM is managed by the Environmental Assessment, Land Use Planning and Conservation Program and delivered primarily by regional offices in Nunavut and the Northwest Territories with support from national Headquarters.

LWM manages the land and water resources of Northerners, Indigenous peoples and other Canadians in Nunavut while focusing on lands managed by INAC in the Northwest Territories and Yukon. Land and water management generally includes activities related to the ownership, use and development of lands and waters for personal, community and economic purposes. INAC provides support in the development, approval and implementation of: land use plans; environmental monitoring; the administration of land rights; the provision of inspection and investigation services for land use permits and water licences; and management of their securities.Footnote 2

Legislated Authorities – INAC

INAC's responsibility for water management in the North is outlined in Section 5 of the Department of Indian Affairs and Northern Development Act, which provides INAC with provincial-type responsibilities. In addition to its main responsibility under the Department of Indian Affairs and Northern Development Act and federal water legislation, INAC has additional water management responsibilities under the following acts:

  • Canadian Environmental Assessment Act;
  • Arctic Waters Pollution Prevention Act;
  • Dominion Water Power Act;
  • Northwest Territories Act;
  • Mackenzie Valley Resource Management Act; and
  • Nunavut Waters and Nunavut Surface Rights Tribunal Act.

INAC holds land management responsibilities under the:

  • Territorial Lands Act;
  • Federal Real Property and Federal Immovable Act;and
  • Nunavut Planning and Project Assessment Act.

Over time with land claims and self-government agreements, negotiations regarding the transfer of provincial-type responsibility for land and resource management have been conducted such as agreements-in-principle, legislation and implementation phases. Negotiations involve Indigenous groups as well as territorial governments, who assume devolved responsibilities

Delegated Authorities – Northwest Territories

Water use and waste disposal into water are controlled through regulatory processes established under the federal Northwest Territories Act and the Mackenzie Valley Resource Management Act. The Northwest Territories Comprehensive Land Claim Agreement provided signatories with guaranteed wildlife harvesting rights, as well as participation in decision-making bodies dealing with renewable resources, land use planning, environmental impact assessment and review, and land and water use regulation.

The Mackenzie Valley Resource Management Act (1998) originally established the regulatory regime and all public boards for land and water management use in the territory, including the:

  • Mackenzie Valley Impact Review Board (2000);
  • Gwich'in Land and Water Board, Land Use Planning Board;
  • Sahtu Land and Water Board, Land Use Planning Board; and
  • Wek'eezhii Land and Water Board (Tlicho).

In the Northwest Territories, the Mackenzie Valley Land and Water Board leads the review of and decision making for transboundary projects and land and water applications filed in unsettled land claim areas. Land use, Land and Water Boards lead reviews and decision making in their respective regions.

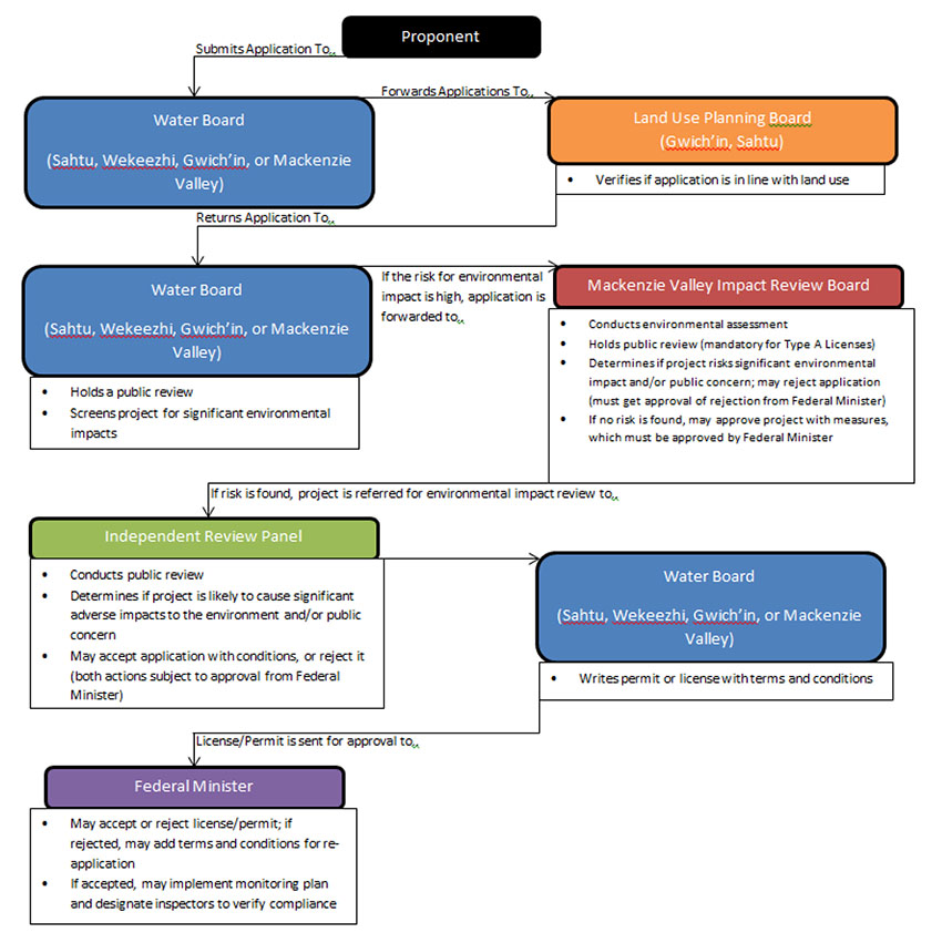
Figure 1 shows the regulated steps of a project application, review and approval process. Project applicants apply to the respective Water Board, and the Land Use Planning Board within the jurisdiction verifies if the proposal is aligned with the regional land use plan. The project is referred back to the Water Board, which can submit the proposal to the Mackenzie Valley Impact Review Board for environmental assessment if the project has a high risk for environmental impact. If so, the Mackenzie Valley Impact Review Board refers the application to an Independent Review Panel that then conducts a public environmental impact review. A report on this review is given back to the Water Board, which issues the permit or license that is ultimately forwarded to the federal Minister of INAC for approval. The federal Minister has the regulatory authority to appoint individuals to verify compliance with permit and license terms and conditions.

Figure 1. Process map of land and water project proposal submission, review and approval processes in the Northwest Territories
Process map of land and water project  proposal submission, review and approval processes in the Northwest Territories
Text alternative for Figure 1. Process map of land and water project proposal submission, review and approval processes in the Northwest Territories

Northwest Territories

In this process map, there are eight cells; each cell is linked to the next with an arrow indicating the direction in which the process is flowing. Each cell contains a stakeholder and a description of their activity, and the arrows include a description of the activity as the process moves from one stakeholder to the next.

The process map demonstrates how the regulatory process for a land or water use permit in Northwest Territories is undertaken.

The first cell is occupied by the "project developer" stakeholder. It is connected to the second cell by an arrow, and the activity described by the arrow between these two cells is "submits application to…". The second cell is occupied by the "water board (Sahtu, Wekeezhi, Gwich'in or Mackenzie Valley)" stakeholder.

The second cell is connected to the third by an arrow, and the activity described by the arrow is "forwards application to…". The third cell contains the "land use planning board (Gwich'in, Sahtu)" stakeholder. A box beneath the third cell describes the stakeholder's activity as "verifies if application is in line with land use".

The third cell is attached to the fourth cell by an arrow; the activity described by the arrow is "returns application to…". The fourth cell also contains the "water board (Sahtu, Wekeezhi, Gwich'in or Mackenzie Valley)" stakeholder. The fourth cell is connected to the fifth with an arrow, and the described activity by the arrow is "if the risk for environmental impact is high, application is forwarded to…".

The fifth cell contains the "Mackenzie Valley Impact Review Board" stakeholder. The activity described in the box beneath this cell includes the following bullet points:

  • Conducts environmental assessment
  • Holds public review (mandatory for Type A Licenses)
  • Determines if project risks significant environmental impact and/or public concern; may reject application (must get approval from Federal Minister)
  • If no risk is found, may approve project with measures, which must be approved by the Federal Minister

The fifth cell is connected to the sixth cell by an arrow. The activity described by the arrow is "if risk is found, project is referred for environmental impact review to…". The sixth cell contains the "independent review panel" stakeholder. The box beneath this cell describes the stakeholder activity with the following bullet points:

  • Conducts public review
  • Determines if project is likely to cause significant adverse impacts to the environment and/or public concern
  • May accept application with conditions, or reject it (both actions subject to approval from Federal Minister)

The sixth cell is attached to the seventh with an arrow, with no description of activity. The seventh cell's activity is described in the box below the cell as "writes permit or license with terms and conditions".

The seventh cell is attached is attached to the eighth (and final) cell, occupied by the "Federal Minister" stakeholder. The arrow attaching the cells describes the activity as "license/permit is sent for approval to…". The box beneath the eight cell describes the stakeholder activity in the following bullet points:

  • May accept or reject license/permit; if rejected, may add terms and conditions for re-application
  • If accepted, may implement monitoring plan and designate inspectors to verify compliance
 

Post-devolution in 2014, the transfer of authorities to the Government of the Northwest Territories gave exclusive powers to the Supreme Court of the Northwest Territories to interpret and apply the Mackenzie Valley Resource Management Act, for example, by defining inspection and securities activities. Since then, the regulatory process has not undertaken significant changes; however, the following differences in regulatory provisions, came into force under the Act in June 2015:

  • introduction of a monetary penalties regime;
  • increasing penalties and fines for infractions for land and water;
  • new decision making target time limits on license reviews;
  • extended 'life of project' water licenses, which had an impact on monitoring plans and fees, and
  • a securities and cost recovery regime for lands and waters.

Despite devolution, INAC has an ongoing role in the land and water management regulatory framework. The federal Minister's range of regulated authorities includes:

  • approving conditions on projects set by the Mackenzie Valley Impact Review Board;
  • approving or rejecting the decision made by the Independent Review Panel during environmental impact review;
  • final decision-making power over the approval of projects; and
  • appointing inspectors to verify compliance.
Delegated Authorities – Nunavut

The Nunavut Land Claims Agreement (1993) was the largest comprehensive claim settlement in Canada's history. It provided Inuit with financial compensation; resource royalties, wildlife harvesting rights, and representation on boards to co-manage land and water resources and wildlife. As signatory to the Nunavut Land Claims Agreement, Nunavut Tunngavik Incorporated administers significant portions of the terrestrial resources and has continued influence under the Nunavut Inuit Land Claim Agreement.Footnote 3 Nunavut Tunnagavik Incorporated administers and manages Subsurface Inuit Owned Lands, develops procedures for management and administration of all Inuit Owned Lands, and participates in the Nunavut Impact Review Board's screening and review process.Footnote 4

The Agreement created the following Institutions of Public Government responsible for land, water and environmental management:

  • the Nunavut Impact Review Board;
  • the Nunavut Planning Commission;
  • the Nunavut Water Board;
  • the Nunavut Surface Rights Tribunal; and
  • the Nunavut Wildlife Management Board.

In June 2015, the Nunavut Project Planning and Assessment Act "served to clarify roles, duties and functions of the Nunavut Planning Commission and Nunavut Impact Review Board and further, how their commissioners/board members are appointed. The amended legislation also clarified roles and authorities of Designated Inuit Organizations, and the federal and territorial governments."Footnote 5 The Act contributed to the efficiency of the regulatory process by ensuring all projects entered the regulatory process at a single entry point, via the Nunavut Planning Commission, thereby simplifying its preceding multi-entry point system. Regulatory provisions also introduced: legislated timelines for decision-making bodies at stages of the process; an increase in fines and penalties for violations; and, the federal Minister appointment authority for both federal and territorial employees as inspectors.Footnote 6

As a third key legislative piece, under the Nunavut Waters and Nunavut Surface Rights Tribunal Act, under which INAC inspectors ensure compliance with water licenses and authorizations by engaging in inspection and enforcement activities on Crown and Inuit owned land, as well as within municipal boundaries on Commissioner's Lands across the territory.

Figure 2, on page 7, provides a visual account of steps through the submission, review and approvals process as described by regulation.

The Nunavut Planning Commission is responsible for the development and approval of Land Use Plans as part of their objectives under the Nunavut Land Claims Agreement. They are also the first point of contact into the territorial regulatory process. The Nunavut Planning Commission receives all project applications from proponents, and performs a conformity determination against approved Land Use Plans. If approved, the application is then referred to the Nunavut Water Board to initiate the water licensing process, and/or to the Nunavut Impact Review Board for screening or environmental assessment. As the applications move through the regulatory process, they are shared with relevant stakeholders ranging from hunters and trappers organizations, hamlets and municipalities, regional Inuit associations and territorial and federal government departments for review, comment and approvals.

The Nunavut Impact Review Board screens for ecosystemic and socio-economic impact and forwards a recommendation of its findings to the Minister of Indigenous and Northern Affairs, for approval or referral back to the Board with instructions. The federal Minister then makes the final decision on whether the project can proceed, and approves the terms and conditions of the Water Boards' Water License and the Impact Review Boards' Project Certificate.

The Minister of INAC maintains a role in the regulatory process in Nunavut, including:

  • proposing amendments to Land Use Plans;
  • accepting reports from the Nunavut Planning Commission and making them public;
  • deciding if projects need to undergo federal environmental assessment and providing advice to decision-makers;
  • final decision-making power in projects being approved; and
  • establishing environmental monitoring plans for projects and designating inspectors to verify compliance.
Territorial Devolution and the Co-management Approach to Land and Water Management

On April 1, 2003, responsibility for the management of water resources in the Yukon was devolved to the Government of Yukon and is out of scope for the time period covered in this evaluation report.

On April 1, 2014, significant land and water resource management responsibilities were devolved to the Government of Northwest Territories, notably inspections and securities establishment.

Figure 2. Process map of land and water project proposal submission, review and approval processes in Nunavut

Process map of land and water project proposal submission, review and  approval processes in Nunavut
Text alternative for Figure 2. Process map of land and water project proposal submission, review and approval processes in Nunavut

Nunavut

In this process map, there are eleven cells; each cell is linked to the next with an arrow indicating the direction in which the process is flowing. Each cell contains a stakeholder and a description of their activity, and the arrows include a description of the activity as the process moves from one stakeholder to the next.

The process map demonstrates how the regulatory process for a land or water use permit in Nunavut is undertaken.

The first cell is occupied by the "project developer" stakeholder. It is connected to the second cell by an arrow, and the activity described by the arrow is "submits application to…". The second cell is occupied by the Nunavut Planning Commission stakeholder.

The box describing the stakeholder activity includes the following bullet points:

  • Review project proposal
  • Perform conformity determination against approved land use plans
  • Refer to NIRB screening for cumulative impact concerns.

The second cell is attached to the third, fourth and fifth cells, implying that the third, fourth and fifth cell are grouped together. The third cell contains the "Federal Minister" stakeholder, the fourth contains "Territorial Minister" and the fifth contains "designated Inuit organization". In the box beneath this grouping of cells, the stakeholder activity is described as "may propose amendments to land use plans".

The third, fourth and fifth cell are connected to the sixth and seventh cell with an arrow; the sixth cell is occupied by the "Nunavut Planning Commission" stakeholder. The seventh is occupied by the "Nunavut Impact Review Board" stakeholder. The box describing Nunavut Planning Commission's stakeholder activity contains the following bullet points:

  • Review activity proposed
  • Consolidate intervenor comments to determine T&Cs's

The seventh cell's activity Is described as "Screens project for ecosystemic, socio-economic impact as well as cumulative impact concerns."

The sixth and seventh cells are connected to the eighth with an arrow. The arrow describes the activity between the seventh and the eighth cell as "submits screening report to…". The eight cell is occupied by the "Federal Minister" stakeholder.

The eight cell is connected to the ninth with an arrow, the arrow describes the following activity, "decides if national interest is at hand, and if so, refers project for Environmental Assessment to…". The ninth cell is occupied by the "Federal Minister of Environment" stakeholder. This stakeholder's activity is described as:

  • Forms panel of Environmental Assessment, consisting of ¼ appointees from Territorial Minister and ¼ from Designated Inuit Organization
  • Holds public hearing on Environmental Assessment
  • Consults Nunavut Impact Review Board on Environmental Assessment

The ninth cell is connected to the tenth and eleventh by an arrow, implying that the tenth and eleventh are grouped together. The arrow describes the activity as "panel sends Environmental Assessment report to…". The tenth cell is occupied by the "Federal Minister" stakeholder, and the eleventh by the "Federal Minister of Environment" stakeholder. The activity of this group of cells is described in a box below the cells as:

  • Must make Environmental Assessment report public
  • Agree/disagree with project proceeding
  • Federal Minister may establish a monitoring program and designate individuals to verify compliance
 

On May 18, 2012, INAC appointed a Chief Federal Negotiator on Nunavut devolution, effectively beginning engagement with the Government of Nunavut, Nunavut Tunngavik Incorporated and key stakeholders to examine options for progressing on the devolution of land and resource management in Nunavut.Footnote 7 A new federal negotiator was appointed in July 2016 to continue this work.

Legislation for the North originally provided the federal government with exclusive rights to manage the land and water. INAC's role has evolved in recent years as a result of settled land claims, the introduction of resource management legislation, and the introduction of the co-management approach to land and water management.

The term "co-management" has no universally accepted definition, due to the broad array of co-management regimes that exist. In principle, it involves the integration of multiple levels of government and local community perspectives. Co-management systems involve mutual engagement and sharing of information, ongoing consultation with involved parties, and increasing community control of resources through partnership.Footnote 8 In Canada's North, the co-management model requires close collaboration across all entities engaged in the project proposal: the application process; consultation, review and approval stages; the establishment and collection of fees and securities; determining compliance and enforcement requirements, and; the issuance of requisite licenses, permits and leases.

Through land claim agreements within the period of the evaluation, governance bodies were established with distinct roles and responsibilities, further defined in regulations, to implement land and water resource management in the territories. For both the Northwest Territories and Nunavut, the co-management approach also establishes specific roles, responsibilities and processes across a number of entities, including federal, territorial and municipal governments, public environmental management boards as well as Inuit and Northern Associations.

LWM uses a co-management approach to manage the federal land and water interests, collaborating with federal departments of Environment, Fisheries and Natural Resources, which have legislation and regulations that intersect with land development and use and water, specifically wildlife conservation, environmental protection, resource development and infrastructure. In 2012, the Canadian Northern Economic Development Agency was established as a new agency for the North. Its role is to support northern economic and infrastructure development, as well as coordinate engagement activities, findings and expert opinions between federal government departments in order to provide a single voice in areas with multiple federal jurisdictions, including at public hearings and securities determinations.

Since 2009, the Government of Canada has publicly committed to the devolution of lands and resource management to the territories in the Northern Affairs Organization Next Strategic Plan, the 2013 Throne Speech, and the Northern Strategy. The federal government states that the aim of devolution is to be a 'means to create a stronger sense of territorial leadership, where decisions are made locally to ensure that territorial governments have greater control over their economic and political affairs'. INAC has the lead federal mandate to support the strengthening of northern communities, placing it in a position of ongoing relevance for the North. INAC aims to collaborate with its partners to deliver on its mandate.

INAC's Role within the Co-management Regime

With support from regional staff, INAC engages in:

  • policy and program advice towards the formulation of Land Use Plans;
  • environmental monitoring and assessments;
  • management of financial reclamation securities; and
  • the administration of land and/or water use authorizations (permits, licenses, leases), including
    • compliance and enforcement activities such as: inspection and investigation activities, and
    • input to Terms and Conditions, including monitoring plans, and recording infractions.

The Minister makes decisions on environmental assessments, Type A water licenses, orders-in-council (for regulatory amendments and board member appointments), land use plans, and monitoring program activities. INAC has the responsibility for the final approval of land and water use plans in Nunavut and Northwest Territories. The Minister may impose conditions on projects, create environmental monitoring plans, and appoint individuals to verify compliance, such as field operators and inspectors. In addition, the Minister appoints members to Environmental Management Boards in the Northwest Territories and Nunavut.

In delivering its role, INAC's program activities include the provision of subject matter expertise for policy development, legislation development and implementation, land use planning, environmental assessment and monitoring. In addition, INAC participates in multi-stakeholder land and water management processes within Nunavut and the Northwest Territories, providing expertise and advice through public hearings, consultation meetings and through regular communications with other stakeholders. INAC has a supportive role in ensuring that communities' views are part of public consultation and engagement is carried out through existing review and regulatory processes.

Compliance and enforcement activities in the Northwest Territories and Nunavut arise from the Minister's legislated role as the custodian and steward of Crown land, natural resources and freshwater. Field operations inspectors ensure compliance with water licenses and authorizations, land authorizations, and land use plans under the relevant acts by engaging in inspections and enforcement activities on Crown and Inuit owned land, as well as within municipal boundaries on Commissioner's Lands across the territories. The need for compliance and enforcement fluctuates with risk and demand, as driven by exploration and development, applications submitted by proponents (e.g. projects, industry) as well as leases and permits to support remediation of contaminated sites towards completion of land transfer actions.

1.2.2 Objectives and Expected Outcomes

The LWM sub-program aims to support the following expected result recorded in quarterly branch planning and public documents such as Departmental Performance Reports since the 2013-2014 fiscal year: Land and Water regimes in Nunavut and lands managed by INAC in the Northwest Territories and Yukon were managed for the benefit of Northerners and all Canadians. Three performance measurement outcomes were used to focus the evaluation design:

  • Resource development balances economic, community, Aboriginal and environmental objectives;
  • Resource development minimizes environmental, human health, safety, cultural, Aboriginal and Treaty rights impacts; and
  • Land and water usage meets the economic, environmental, social and cultural needs of Northerners and Canadians

1.2.3 Program Management, Key Stakeholders and Beneficiaries

The majority of INAC operations are led directly out of regional offices in Nunavut and in the Northwest Territories pre- and post-devolution. The regional directors general are responsible for implementing and administering the LWM program in accordance with its regulatory regime and program basis.

Regional and Headquarters policy and program personnel support informed decision making by contributing to the completion of regional land use plans in Nunavut and the Northwest Territories. Land Use Plans aim to establish a multi-party agreement on development priorities for territorial land and water activities. Northern Affairs Organization headquarters staff work in collaboration with regional expertise to brief senior executives on policy and programming activities. National Headquarters leads in the development of policy, and raising policy and approvals briefings (e.g. water licenses) to the attention of the Minister. In addition, Headquarters assembles briefing and approval dockets for ministerial action, including decisions on environmental assessment, land and water authorizations, securities and reclamation, and board membership.

Within INAC's role of field operations, INAC conducts inspections to ensure compliance with mitigation measures in land and water authorizations to minimize liability to the Crown. Inspectors also contribute to establishing and enforcing Terms and Conditions within the application and approvals processes, including monitoring plans and setting priority inspections based on a risk model. In Headquarters, program technical and policy experts engage in environmental assessments, and provide land and water operational and policy expertise. However, there is no direct support for operations (i.e., inspectorate).

LWM works closely with other Northern Affairs Organization programs, such as Contaminated Sites and Petroleum and Minerals, sharing subject matter expertise, supporting remediation activities, decision making, and compliance functions. More broadly, LWM works with other sectors to support broader policy and governance interests in the North. The Treaties and Aboriginal Governance Sector funds co-management institutes of public governance such as the Environmental Management Boards and leads on calls of application, review and selection of the memberships.

Key Stakeholders and Beneficiaries include the following:

  • Federal ministers of INAC, Environment and Natural Resources Canada;
  • Territorial ministries engaged with land and resources management;
  • Planning Commissions and Councils;
  • Designated Inuit Organizations;
  • Impact Review Boards;
  • Environmental Management Boards;
  • Communities in Nunavut and the Northwest Territories; and
  • Industry.

Through departmental mandate letters and Budget 2016,Footnote 9 the Government of Canada has dedicated funding to support the management or northern regulatory review processes, focusing on timeliness, predictability and transparency of the process, attributing over $10 million to the Canadian Northern Economic Development Agency to lead. In addition, commitments made from the Truth and Reconciliation Commission Calls to Action underpin the road to reconciliation, to actively engage Indigenous communities in decisions that will affect them, particularly Section 92 relating to lands, resources and economic development.Footnote 10

1.2.4 Program Resources

INAC provides funding to support its regulatory role and operational functions, primarily through operations and management resourcing. Table 1 reports on expenditures provided by INAC Chief Financial Officer. Over the evaluation period, financial systems, closing of sub-programs and organizational re-structuring of the Northern Affairs Organization and LWM changed. Inconsistent financial coding and reporting limited the evaluation's ability to identify trends or make definitive allocative or economic efficiency expenditure assessments.

Table 1 reflects non-operational and management expenditures from fiscal years 2011-12 to 2013-14 for expenditures, excluding salary dollars for human resource staffing. Budgets associated to fund transfer obligations resulting from devolution or land claim agreement settlement are also not included as these budgets are managed through Northern Affairs Organization policy group and not LWM or Treaties and Aboriginal Government Sector, INAC financial reporting. Although associated to LWM, royalties and securities holdings are not included as these are not program funding dollars allocated to support INAC operations in either territory. Financial reporting for the period of this evaluation did confirm no funding supported operations in the Yukon Territory, consistent with the devolution of land and waters to the Yukon since 2003.

Table 1. Land and Water Management sub-program expenditures
Region 2011-12 2012-13 2013-14 2014-15 2015-16 2016-17**
National Headquarters $93,656 $198,772 $90,267 $28,800 $24,457 $18,604
Northwest Territories $3,114,928 $2,214,942 $1,693,062 $140,956 $254,839 $278,261
Nunavut* $615,004 $1,040,949 $669,412 $1,302,528 $1,298,942 $418,691
Total $3,823,588 $3,454,663 $2,452,741 $1,472,284 $1,578,238 $715,556

*As reported by the INAC Chief Financial Officer Sector fiscal years 2011-2014 authorities 120 and 121; fiscal years 2014-2017 non salary
**Expenditures to date, April 2017, in advance of fiscal year end accounting.

 

As anticipated, post-devolution expenditures in the national Headquarters and the Northwest Territories regional office did reduce significantly for the LWM program. Document review showed that funding resources for Northwest Territories post-devolution in 2014 was required to support residual inspection functions in the territory for Crown and unsettled land title areas. The majority of LWM funding since fiscal year 2014-15 is directed out of the Nunavut regional office and has been generally stable to support the operational activities for land and water policy and programming, compliance and enforcement and environmental assessment. Minimal grants and contributions, of no greater than $10,000 annually in both territories, support legislated funding to support governance bodies and residual regulatory amendments tied to lands.

 

 

2. Evaluation Methodology

2.1 Evaluation Scope and Timing

The evaluation assessed LWM activities over fiscal years 2011-2012 to 2016-2017. The evaluation took into account the significant changes to the sub-program's operational environment, such as new regulatory authorities in Nunavut and the devolution of the Northwest Territories on April 1, 2014. While the broader Northern Land, Resources and Environmental Management program was evaluated in 2011, this is the first stand-alone evaluation at the sub-program level.

2.2 Evaluation Issues and Questions

The evaluation issues of relevance, effectiveness and performance were addressed through the following eight questions approved by the program:

  1. To what extent is there a need for INAC to provide support and guidance for land and water management issues in Nunavut, Northwest Territories and Yukon?
  2. Are the activities of the Land and Water Management sub-program consistent with INAC's roles/responsibilities in a devolution/post-devolution environment?
  3. To what extent has the design and delivery of the Land and Water Management sub-program contributed to the achievement of the following outcomes:
    1. Resource development balances economic, community, Aboriginal and environmental objectives;
    2. Resource development minimizes environmental, human health, safety, cultural, Aboriginal and Treaty rights; and
    3. Land and water usage meets the economic, environmental, social and cultural needs of Northerners and Canadians.
  4. In a devolution/post-devolution environment, are INAC's land and water management roles/responsibilities clear for each of the three territories, and are they appropriate?
  5. Has INAC put in place the necessary policies to clearly define its post-devolution roles/responsibilities?
  6. Do the federal governments, territorial governments, Aboriginal governments, land and water management boards and other relevant entities have a consistent understanding of these policies, roles and responsibilities?
  7. Are there functions being performed by Land and Water Management sub-program staff that would be better performed by another part of the department, e.g., Treaties and Aboriginal Government, Lands and Economic Development, Regional Operations, or other departments/agencies/ governments?
  8. Are there opportunities (i.e., notable best practices and lessons learned) for improving the program's design and/or delivery in order to improve its performance or the performance of other INAC programs?

2.3 Evaluation Methodology

2.3.1 Data Sources

Evaluation findings and observations are based on the five lines of evidence summarized below, which were synthesized to strengthen the validity and reliability of data and information collected.

  • Literature and Media Reviews: The evaluation analyzed approximately 45 academic and media sources, research reports and grey literature, situating LWM in the broader context of land and water management services, economic development, conservation, and protection and sustainability interests.
  • Document, File, Administrative and Financial Data Review: Approximately 74 program documents, administrative and financial data provided insight to previously collected and publically reported LWM performance.
  • Focused Studies: Focused studies enabled an in-depth assessment of issues raised by other lines of evidence that warranted further investigation - securities, and roles and responsibilities.
  • Key Informant Interviews:Table 2 provides the overall balance of representatives able to participate in this evaluation process.
Table 2. Representation of key informants participating in the 2016 LWM evaluation
Organization Type Number of Interviewees
Federal Government Bodies INAC Headquarters 10
INAC Regional Offices 13
Other Government Departments 2
External Public Bodies Resource Management Boards 5
Total:   30
 

2.3.2 Considerations, Strengths and Limitations

The significant changes to the sub-program's operating environment brought about by devolution to the Northwest Territories in 2014 were qualified through document review and substantiated by key informant interviews, literature and media reviews. Devolution of land and water management was completed in 2003 in the Yukon Territory and, as a result, the Yukon Territory is out of scope of the time period of this evaluation.

The evaluation benefited from previous evaluations and audits enabling strategic data gathering, and the use of credible methodologies and findings to facilitate the timely delivery of evaluation conclusions. A range of regulatory authorities and supporting products were readily available to define roles and responsibilities and to tailor interview evaluation questions for each key informant in Table 2.

Media reported issues related to economic development, sustainability, conservation and wildlife protection in the North supplemented land and water management critique. Observations concerning the interim outcome indicators (Section 1.1.2), roles and securities were able to be captured in both media and literature reviews.

Due to time and resource constraints, territorial government representatives, industry proponents, and members of northern communities were unable to participate in key informant interviews. Human resource constraints and high staff turn-over limited the number of external stakeholders able to speak to the time period within scope of the evaluation. While a case study on proponent applications moving through the system was initially considered, the cost-effectiveness of testing the low number of cases was deemed to be insufficient to move forward. Finally, the constraints of jurisdictional information sharing agreements resulted in a lack of on-site or remote examination of databases and records specific to the Northwest Territories and Yukon.

To mitigate these constraints and limitations, interviews were conducted with experienced decision-making bodies and LWM subject matter experts. When program data was unavailable, government reports, publically available data, academic literature and popular media were used to compliment interviews and assess INAC's approach and performance towards intended program outcomes.

2.4 Roles, Responsibilities and Quality Assurance

EPMRB of INAC's Audit and Evaluation Sector was the project authority and managed the LWM evaluation in line with EPMRB's Engagement Policy and Quality Assurance processes. The evaluation was conducted with internal resources, engaging frequently with program contacts to form the evaluation approach, evaluation questions, and stakeholder engagement activities. The evaluation Terms of Reference, preliminary findings, and final reports were reviewed by the Evaluation, Performance Measurement and Review Committee.

 

 

3. Evaluation Findings - Relevance

3.1 INAC Roles and Responsibilities in the North

Finding: INAC is recognized as the federal face in the North – serving as a key source of guidance, support, and stakeholder engagement and facilitation for land and water management issues.

Both LWM and external interviewees agree that INAC is seen to be the face of the federal government in the North. The Department is often the primary point of contact for industry, communities, other federal government departments and public Environmental Management Boards to discuss issues and share information. Even in a post-devolution context, a need remains for INAC to provide support and guidance on clarifying regulations, roles and responsibilities and to address lingering devolution related questions. Interviewees also agreed that an inspection and enforcement role remains for INAC in order to fulfil its regulatory obligations for ongoing projects throughout their life cycle, particularly at the close or renewal of a permit, lease or license, within context of the contaminated sites pre-reclamation process or its regulatory obligations for ongoing management of Crown and unsettled lands in the Northwest Territories and Nunavut.

Finding: In the Northwest Territories, the residual role of INAC post-devolution is not clear and not fully accepted resulting in a perception that INAC is stepping outside of its authorities.

The media scan identified articles citing a public perception that INAC was acting outside of its regulatory authorities. In one case, INAC officials' actions during a Nunavut Impact Review Board meeting were perceived as attempting to undermine the Board's quasi-judicial role by calling for extensions throughout the hearing and requesting that additional documents be filed. Observers during the hearing expressed their belief that that the federal government was overstepping its role in the co-management regime.Footnote 11

The literature and media reviews cited a perception that some stakeholders may not be accepting INAC's legislated authorities, particularly in regards to ministerial appointment of board members. Interviewees raised the issue that, as boards are intended to be partners in co-management, some stakeholders believe that it is not suitable for the federal Minister to have authorities to appoint public board members. In addition, examples were given of long delays in board appointments, and the occasional refusal of an individual nominated by tribal authorities. The evaluation confirmed that regulations clearly identify the federal Minister to have these authorities, however, concluded there is no firm or consistent acceptance of that role.

Literature review indicates that there is a perception among regulatory authorities in the Northwest Territories that INAC has had difficulty accepting the handing over of responsibility to other actors in the governance structure.Footnote 12 External interviewees noted that, despite the availability of guidance documentation put in place by the Government of Northwest Territories regulatory regime, INAC does not consistently follow the full regulatory process for land and water permit and license requests. Specifically, Environmental Management Board staff indicated they are burdened by the number of draft and incomplete applications submitted by INAC officials, causing delays in decisions, workload issues and a perception that INAC believes it can act outside of requirements. Combined, these actions are pressuring the positive working relationship with INAC's partners in the North.

Finding: INAC did not fully develop a regulatory implementation policy or ongoing communications approach to clarify terms, definitions, determinations of fees and roles for all transferred, residual and evolving INAC responsibilities in the Northwest Territories and Nunavut.

INAC's Regulatory Interpretation PolicyFootnote 13 sets compliance requirements for the Department to implement the Cabinet Directive on Regulatory Management.Footnote 14 The Directive and Policy commit INAC to: publish a forward regulatory planFootnote 15 twice a year on the Department's intent to introduce or change regulations; clearly and consistently communicate regulatory implementation guidance products and information; and, proactively and reactively address public enquiries. The document or media reviews did not find evidence of INAC's compliance to this policy. Further review of Northern Affairs Organization program devolution documents did not specify if the policy would not apply to devolution agreements, specific to the transfer of regulatory functions to the governments of the North.

Interviewees indicated an open and collaborative dialogue with INAC on regulatory issues and that plans were to be in place to clarify regulatory amendments and changes, albeit led from a different policy organization under Northern Affairs Organization. According to interviewees, effectiveness could have been gained had INAC actioned the policy enabling INAC to clarify roles specific to INAC authorities, terminology, the intent of the regulatory changes concerning process and the logic of decision making, definitions and securities. In turn, a consistent understanding and interpretation of the regulations could have been realized.

3.2 Ongoing Role for INAC in the North

Finding: INAC retains significant roles and responsibilities for land and water management in the Nunavut region, adjusted by legislative and regulatory amendments.

INAC has two core technical roles in Nunavut to administer land and water management responsibilities. Firstly, INAC ensures environmental assessments are conducted and technical expertise is shared during decision-making processes led by other governing bodies. Secondly, INAC issues authorizations and water licenses within regulated timelines. Bill S-6, Yukon and Nunavut Regulatory Improvement Act and changes to the Nunavut Planning and Project Assessment Act introduced timelines for decision making for stakeholders involved in the project application, review and approval process, e.g. a 90 day extension for ministerial decision making on licenses.

The document review confirms that INAC has a regulatory function in the territory, enacted through regulation, specifically to provide oversight for federal/Crown lands. The federal Minister is responsible for approving the regional planning commission's report on the application reviewed by the Nunavut Impact Review Board. The federal Minister can refer the project to the Minister of Environment for further assessment, make the subsequent environmental assessment report public, and ultimately approve or reject the project. The federal Minister also has regulated authorities to appoint inspectors, and design an environmental monitoring plan.

Finding: INAC's role in the North is generally understood; however, it is not fully accepted by all stakeholders.

As part of post-devolution commitments, INAC and signatories to the Devolution Agreement committed to an implementation plan; each signatory to focus on legislative, records management and governance practices to support the implementation of the regulatory transfer of roles and responsibilities.Footnote 16 External and internal interviewees commented that broader devolution and land claim agreements occur outside of their operating LWM functions; however, changes to those agreements will continue to influence the land and water environment, specific to unsettled lands, reclamation of contaminated sites, borders and large infrastructure projects.

Internal interviewees indicated that orders-in-council may be created to support regulatory clarification as one approach to clarify roles and definitions in regulations. The majority of those interviewed commented on the positive relationships between INAC and its stakeholders in raising implementation issues, discussing and reaching a decision to proceed. This strong working rapport and approach were viewed by interviewees to be an efficient and functional means to clarify roles and responsibilities. Further, the evaluation revealed a view by internal staff that improved communications between broader policy teams to inform the evolving role in Northwest Territories and Nunavut under broader devolution and land claim agreements would work to ensure that the LWM's role is consistent, clear and accepted by stakeholders, and that and LWM regulatory interests are protected, thereby limiting undue liabilities for the Crown by harmonizing regulations.

Finding: Immediately pre- and post-devolution in Northwest Territories, new authorities for land and water demonstrated active and open communication with the public, partners and stakeholders concerning their role and devolution approach. However, these strong communication practices were not sustained post-devolution.

Post-devolution in Northwest Territories, new authorities for land and water demonstrated an active and open communication with the public and with others in the process concerning their role and devolution approach. Internal and external interviewees agreed that Environmental Management Boards, in both the Northwest Territories and Nunavut, have a clear understanding of their roles in the regulatory process. In addition, information on board roles is available to the public in the form of websites and workshops to engage community stakeholders in regulatory review and hearing processes.

However, INAC did not widely communicate plans for departmental LWM roles, responsibilities and activities post-devolution of the Northwest Territories. External interviewees noted that they were unaware whether INAC had developed communications materials or documentation to articulate its new role to LWM partners and stakeholders. While a web search found two archived INAC web pages identifying the devolution approach and outcome, the INAC Northwest Territories devolution webpage has not been updated since 2014.Footnote 17

To facilitate the land claim agreements and support the working relationships and partnerships for resource management boards in the Northwest Territories, INAC established the Board Relations Secretariat in 2014.Footnote 18 The Board Relations Secretariat was successful in establishing collaborative processes between INAC, public boards and Indigenous peoples. Further post-devolution evaluation findings noted that objectives were met, such as clear communications, the resolution of operational and interpretation issues from regulatory changes, and the expansion of board member orientation, training and capacity. Interviewees in current positions were not aware that the Board Relations Secretariat was created to support capacity development in the territory.

Finding: Post-devolution, access to historical information to support INAC's residual roles in the Northwest Territories was harder to obtain due to the shift in jurisdictional authorities.

All interviewees noted strong collaborative relationship between LWM and Environmental Management Board staff members. However, both internal and external interviewees stated that ongoing staffing changes and position vacancies resulted in confusion and inconsistent direction on decision-making priorities and processes. For example, when experienced staff leave, the position may be filled on an acting basis for an extended period of time, resulting in multiple people filling the role and providing varying levels of consistency when providing advice and guidance to partners and stakeholders.

Post-devolution, inspections activities are conducted by the territorial departments of Lands and Environment and Natural Resources. Internal interviewees stated that the Government of the Northwest Territories was able to supplement initial capacity by retaining technical staff from INAC regional offices. Interviewees further reported that communications generally remained strong with INAC officials when needed; however, access to historical information, files and decisions was harder to obtain due to the shift in jurisdictional roles.

Both internal and external interviewees noted that INAC's corporate knowledge was needed post-Northwest Territories devolution to provide historical information and advice on mineral claims and the assignment of leases. Although records were transferred to the territorial government upon devolution, interviewees stated that INAC regional offices still received inquiries from both proponents and territorial government staff regarding pre-existing files. These information requests remain an ongoing function of regional operations. In addition, due to INAC's jurisdictional role in administering Crown lands and water resources, a continued compliance and enforcement role, such as long-term inspections functions for land leases, permits, and securities applications, remains for the Department in the North.

Finding: Anticipated devolution in Nunavut is raising concerns about sustained capacity for land and water management, job security and the pending transfer of information, data, and management of corporate memory.

The eventual devolution of land and resource management responsibilities to the Government of Nunavut may change the scope of the federal Minister's land and water management and environmental assessment duties, including enforcement and compliance services for land and water use. Internal interviews indicate that there is some expectation of post-devolution job security and the continued functioning of LWM in the North regardless of any changes in regulatory authorities. Interviewees did indicate some stress associated with the uncertainty of not knowing the likelihood of specific job positions remaining the responsibility of INAC or transferring to the Government of Nunavut, and expressed concerns about the capacity of the Government of Nunavut to carry out all functions currently conducted by INAC. However, INAC's Chief Federal Negotiator publicly committed to ensure that all INAC employees are well informed throughout the entire Nunavut devolution process.Footnote 19

Recommendation 1: Assistant Deputy Minister-Northern Affairs Organization develop the regulatory implementation plans, documentation and guidelines for applicants, and communications' strategies regarding new and amended regulations to support improved clarity and consistent interpretation of roles specific to INAC authorities, terminology, logic of decision making, and definitions.

 

 

4. Evaluation Findings – Performance (Effectiveness / Success)

4.1 Alignment with Program Authorities

INAC uses a risk based model to record inspection requirements outlined in Terms and Conditions in approved licenses, permits and leases. The model further applies a risk rating to inform an annual inspection plan based on priority and funding availability. Financial records and interviews suggest additional funding and focus pre-devolution in the Northwest Territories to enable a higher completion of applications and inspectorate functions. In turn, interviewees indicated that these activities facilitated the transfer of lands and records to the newly regulated authority, the Government of the Northwest Territories.

Financial and performance documents are limited to data or posted reports available to April 2017.

4.2 Delegated Authorities

Finding: Although INAC maintained its performance targets, key informants indicated that it was difficult to keep pace with changing regulations and legislated timelines.

Both internal and external interviewees indicated that new timelines introduces by the Nunavut Project Planning and Assessment Act resulted in a need to revisit work processes and roles. Regulatory changes imposed a 'thirty plus ten day' legislated timeline for permit review and issuance, rather than the three-day service standard previously in place. INAC revised its business rules to meet the new performance targets and both interviewees and document review indicate that the Department is largely successful in achieving this target. However, with new timelines introduced in legislation for INAC's co-management partners, interviewees noted that the time needed for permit issuance is gradually increasing.

An additional concern raised during internal interviews was not having consistent communication between national Headquarters' policy staff, particularly when putting forward decisions to the Minister. Interviewees noted that factual information that they deemed important for ministerial decision making was occasionally altered or removed from briefings, raising concern that Headquarters were not fully considering the subject matter expertise of regional technical staff. Further, interviewees noted a lack of communication on the status and results of ministerial decisions. The lack of information on the status of board appointments and other decisions awaiting ministerial approval at times caused tension in the working relationships between regional staff and local board members.

However, there remains a need to clarify terms, roles and responsibilities. For example, in Nunavut both internal and external interviewees noted that there is a difference of opinion between INAC and certain stakeholders as to the definitions of 'project' and 'project proposal' described in the Nunavut Project Planning and Assessment Act. As this has an impact on the licencing process and level of scrutiny applications undergo, it was suggested that a shared understanding of definitions across all partners in the co-management regime is needed.

Finding: Although regulations are in place that identify the respective roles and responsibilities of all entities engaged in decision making for land and water management in the North, INAC did not consistently publish regulatory implementation guidance.

When developing new acts and regulations, the federal government is responsible for consulting with the entities, such as territorial governments or other stakeholders, who will assume responsibilities, roles, benefits and impacts from the new legislation, including the Northwest Territories Devolution Act and the Nunavut Planning and Project Assessment Act. Regulations are rules used to carry out the intent of statutes (acts), have the force of law and contain more specific guidelines that can include definitions, licensing requirements, performance specifications, exemptions, forms and other details. Regulatory orders-in-council put in place or amend regulations and may accompany a Treasury Board submission seeking authority for the Minister of Indian and Northern Affairs Canada to sign an agreement on behalf of Canada or seeking Treasury Board approval to change the fee structure prescribed under certain regulations.Footnote 20 Document review of the regulatory regime regulations noted that the federal ministerial authorities were made clear, supported by INAC's pre and post-devolution website material. Interviewees and literature review illustrated that although these tools indicate what INAC is responsible for, the acceptance of that role(s) may be the actual issue. Discussions with key informants and more thorough review of documents concerning regulatory development for land claim and devolution agreements were outside of the scope of this evaluation and as such, views were not specifically raised during interviews with external interviewees.

4.3 Performance Measurement

Finding: LWM is consistently meeting its performance targets as publicly reported. Concerns were raised that growth in economic development in the North would have a negative impact on INAC's ability to maintain this performance.

Prior to devolution, INAC committed to refining the inspections risk assessment model applied to monitoring active projects in the Northwest Territories. Previously, INAC field operations staff assessed all activities at the beginning of the field season to determine the level of project risk and therefore level of inspections needed to ensure compliance under the applicable legislation. Assessments were re-evaluated during the year as projects changed and new authorizations were granted. Sites that required water sampling were inspected a minimum of twice a year regardless of compliance history as waste discharge is deemed to be one of the highest risk activities. The financial analysis did not explore the specific economies of scale required to perform operational duties such as inspections. Cross comparison with other jurisdictions was not possible due to time and jurisdictional authorities concerning sharing of financial and internal management processes. The literature and media scan did not identify any studies or commentary specific to costing. Key informants noted that although reports could indicate an increased investment in the North, the impact on LWM functions is not yet clear. Internal processes are in place where LWM could project costs and resource needs to continue fulfilling its mandate.

Finding: Expected results statements often contain vague or broad language, enabling a range of interpretations and expectations concerning INAC's LWM intended performance objectives.

The LWM program collects data on an ongoing basis towards the Performance Measurement Framework expected results stated in Section 1.2.1 of this report. In general, the program performance measurement documents use vague or broad expected results statements to illustrate INAC's intended performance outcomes. As one example, the overarching performance goal since fiscal year 2013-14 has been referred to as "Land and Water regimes in Nunavut and in lands managed by the Department in Northwest Territories and the Yukon are managed for the benefit of Northerners and all Canadians". Further review of performance statements over the period fiscal years 2011-2012 to 2016-2017 also interchanged the language and expected outcomes in departmental performance and planning reporting instruments, making it challenging for external stakeholders to understand how the indicators are being measured.

Finding: In general, LWM consistently achieved its performance measurement targets throughout the period of fiscal years 2011-2012 to 2016-2017.

The regulatory nature of the program required operational performance metrics to be collected, focusing largely on regulated timelines and volume-based reporting, such as the percentage and timely processing of applications, environmental assessments, permits, Type A water licenses, leases for land and water projects, and water projects approved by the Minister of INAC. Reporting for LWM was not available for the entire fiscal year 2016-2017 at the time of this report.

The evaluation concludes that LWM quarterly reports are the most reliable to assess LWM performance. In other departmental reporting, such as Departmental Performance Reports, Reports on Plans and Priorities and Sector Branch Plans, LWM is generalized within broader sector public reporting. Reporting varied over time as LWM's regulatory role changed due to devolution and amendments to regulations (see Section 3). However, LWM reporting is subject to proponent project applications, which trigger the regulatory processes, and the program was clear to report instances where LWM activity was not occurring. For example, in 2015-2016 when 'no land use plans were submitted for approval'.

Methods for Collecting Data

Overall, INAC was consistent in collecting its performance measurement data. However, annual targets used percentages based on count, which was not reported consistently for each metric year to year. Qualitative information varied, such as participating in a meeting or provided strategic direction, which did not clearly support how LWM contributed directly to percentages of item processed. Devolution made it difficult to draw trend lines with the exception of the 'Percentage of Land and Water Authorizations' which remained the common LWM indicator. Over time, specific volume in any one region was not distinguishable.

Interviewees noted that quarterly reporting was essential to plan for operational resources, including inspections and human resource staffing. Pre-devolution, INAC devoted efforts to complete a large volume of applications, leases and licenses. Post-devolution, consistent with the transfer of the role to the Government of the Northwest Territories, INAC activity in the region significantly dropped. As such, reporting for fiscal year 2014-15 is tied more directly to the activities of the Nunavut regional office. Within this same period, interviewees noted that data collection and recording improved due to the risk management tool having been refined, including assessing anticipated proposals to be processed and inspections.

LWM is found to meet its regulatory deadlines for technical contributions and processes for licensure and permit applications, and processes lease applications in a timely fashion, consistent with findings from a 2012 evaluation and departmental public performance reporting from 2011 to 2015-2016. Targets for water licenses were generally being met, however, final ministerial approvals are sometimes delayed, effecting the issuance of the licenses and proponent project start in the territory. One interviewee reported instances where due to delays, proponents would begin the project without the required permit or license.

Table 3: Trend for Land and Water Management sub-program performance indicator 'Percentage of land and water authorizations 'inspected' for period fiscal years 2011-2012 to 2015-2016
Target/Year 2011-2012 2012-2013 2013-2014 2014-2015 2015-2016
NWT*= 15% 23% 45% 67% 10% 15%
Nunavut= 25% by March 31 12% 80% 37% 29.5% 33%

*NWT – Northwest Territories regional office

 

The effects of Devolution on Performance Measurement

Finding: Performance interim outcomes are often vague and do not align with INAC's mandate nor authorities, specifically human health and safety. INAC's performance statements did not keep pace with its evolving role in the North. While technical indicators are effectively collecting quantitative data, qualitative data reported over time shifted and did not align with intended outcomes.

In 2011-2012, the Land and Water Program Performance was amalgamated with the Environmental Management Program. Post-devolution, program titles did not align, operational roles shifted from one program to another and the level of information varied. From a reporting perspective, post -devolution reporting segregated INAC-Northern Affairs Organization sub-programs that fell under the Environmental Management Program as a means to facilitate reporting. Many key informants stated that the Performance Measurement Strategy included areas outside of the program's operational control and federal role, for instance collecting socio-economic data and ensuring health and safety of Northerners and Canadians. Post-devolution and with land claim agreements in Nunavut, INAC no longer had the regulated authority to collect socio-economic date, nor does it have control over the 'effective establishment of the Government of Northwest Territories regulatory regime'.

Securities related indicators evolved from functional notes (e.g., Crown monitoring of posted securities and sharing of information through the articulation of interests and options) to more qualitative indicators such as percentage of technical advice provided, percent completion of INAC environmental agreement obligations. Management control functions such as 'develop a securities database', technical comments to boards, INAC participation in environmental assessments and participation on ministerial decisions were also reported publicly. Post-devolution, securities dropped from reporting requirements as it was no longer under INAC control.

Interviewees indicated that over time, the LWM regulations no longer fit into the established Treasury Board reporting requirements; and that recent regulatory changes, such as timelines for approvals, were a struggle for LWM 4.3.3 to fit into the broader reporting for Northern Affairs Organization. Statistics on performance numbers and percentages continue to be the realistic regulatory based means to report on the program. Targets, including the number of hearings participated may demonstrate that INAC has participated within its role of co-management, however, does little to support effectiveness or performance outcomes statements. Although INAC is consistently reporting on the operational indicators, no qualitative indicators are being collected to reflect the nature, quality and effectiveness of INAC's relationships with stakeholders, which are key to successfully implement LWM's components within the co-management system.

Performance Measurement Improvements

The co-management model tasked certain external entities to collect and or gather evidence with respect to socio-economic data to inform the decision-making processes at Environmental Management Board hearings. INAC does not have a direct role to do so. Interviewees indicated they were not sure who had the role, or the ability for INAC and other parties, to have ready access to this information. Interviewees also suggested that better coordination and information sharing across all interested parties would improve their own assessments, dialogue with and transparency at hearings in support of decision making.

To improve performance in providing technical advice, INAC would seek to have more access to the science component of evidence, i.e. baseline data to inform trends and impact implications over time. At this time, the program assumes groups are collecting it; however, it is not evident how it may be shared more proactively, other than during public hearings when evidence is presented by interveners and proponents. Interviews confirmed that other federal departments engage with INAC LWM on land, water, conservation and environmental issues from both technical and political aspects. Interviewees suggested that a more robust approach to work collaboratively with its federal partners in the North would improve the sharing of information and effectiveness of the LWM sub-program.

Recommendation 2: Assistant Deputy Minister-Northern Affairs Organization adjust program outcomes and indicators, taking into consideration the evolving role of INAC in the future realignment of northern regulatory regimes, devolution and land claim agreements.

4.4 Balance of Interests

Finding: The co-management model approach enables interveners and interested parties to participate in public hearings to render decisions on land and water use projects. There are varying views as to whether the implementation of this model results in the balance of interests being met.

Although processes are in place and appear accommodating, in practice, multiple examples were found through interviews, media scan and literature review in which the balance of interests may not be met. Notably, some interviewees felt that communities are not always consulted in an adequate manner. In addition, concerns were raised regarding long-term, and potentially detrimental, perceived impacts of investments for communities, particularly in terms of balancing economic development with environmental and/or, wildlife management issues.

The media scanFootnote 21 and comments from interviewees indicated that some proponents perceive the consultation and review process for land and water management as overly onerous, further noting a possible impact for industry to invest in development in the Northwest Territories. However, external interviewees also stated that the boards have made numerous efforts to develop and communicate consistent guidance and processes to help navigate the regulatory system.

The literature review and media scan suggest that the balance of economic, community, Indigenous and environmental objectives is likely not being achieved. Development in the North is increasing at an unprecedented rate. From 1999 to 2005, development in the Northwest Territories grew by 207 percent compared to 15 percent for Canada as a whole.Footnote 22 Economic objectives are being achieved, but at the same time, Indigenous populations in the North have low health status.Footnote 23 There are also projects moving ahead that have been identified as having a risk to the environment, but communities support them because they will create employment opportunities.Footnote 24 Despite going through the regulatory process, some projects in the North, such as Giant Mine in the Northwest Territories, have led to irreversible environmental degradation.Footnote 25

The co-management mechanisms for stakeholder input to balance interests do appear to be in place. In the North, it is recognized that geography/distance, language, non-plain language of technical reports are barriers to participating in the decision-making process/evidence gathering, and the ability to share views. The literature review included a case study reviewing the Northwest Territory's regulatory process assessing a land use project proposal. Stakeholder engagement during public hearings was found to be very accommodating. Participants were even able to teleconference into the meetings if they could not be there in person.Footnote 26

The literature reviewed on co-management highlights an important reality of participation in resource management regimes (hearings, consultations) for indigenous populations. Compared to the boards and the federal government, indigenous communities have far less financial, human and intellectual resources. In order to have meaningful participation on their behalf, communities need capacity support.Footnote 27 Their capacity to understand the technical nuances of project proposals is an important factor in their participation in stakeholder engagement.

A review of the Northwest Territories Environmental Management Boards show that information related to public hearings (i.e., results, decisions) are accessible on board websites. They use a range of means to provide information and opportunities to engage stakeholders in the decision-making process. Bands get frustrated by the regulatory processes, waiting for decisions to be made so that the economic opportunity could begin in their community, reinforcing employment options for youth and other members of the community.

In some cases, the regulatory process for land and water use in the North is perceived as a barrier to development projects. The media scan cited one example in which a delayed permit issued by the Mackenzie Valley Impact Review Board in the Northwest Territories caused unauthorized action by the local band. The band, after waiting two years for a decision, began construction without the required land use permit. The article cited that the road project was seen as a necessity for improving the quality of life of the band and those in the area, specifically job creation.Footnote 28

The impact of development on wildlife in the North is intended to be considered as part of a balance of interests. The Sabina Gold and Silver company's proposal for a mine was rejected by the Nunavut Impact Review Board, which cited concerns with the potential impact of the project on the caribou population. However, within its authorities, the Minister of INAC referred to the rejection of the project by the board as premature and has ordered further review of the project.Footnote 29

This project also illustrates the diverse nature of community needs; not all communities in the North have the same objectives. In this case, some are concerned about the impact of the mine on the caribou population. Those supporting the project cite job prospects for young people as a key reason to support the project.Footnote 30

Canadian Northern Economic Development Agency, publicly commented on consultation plans in the North, acknowledging that "traditional ecological knowledge and Western science should be used to influence land use planning, determine the impact of developments, and mitigate adverse effects."Footnote 31 The value of community consultation was further valued to protect area strategies, clean up contaminated sites, improve coordination between communities and regions, focus on long-term planning and securing commitment of governments. Plans should focus on future development, providing youth reasons to stay in the community, or to return after getting an education.

 

 

5. Efficiency and Economy

5.1 Securities

Finding: A better system is needed for INAC to assess securities. Further, better guidance tools are needed to communicate INAC's positions, definitions and approach to establishing securities with its stakeholders.

The policy intent of a securities fund is to ensure that governing bodies have sufficient financial holdings in the event that the proponent (i.e., industry) is unable to fulfill its obligations identified in the Terms and Conditions of their license or lease (i.e., bankruptcy, clean-up). Literature review confirmed that securities' bonding is standard practice for industry, starting with the Yukon Waters Act and Northern Waters Act (1972), and had no noted negative investment effects in either territory over the period of this evaluation.

The final authority to set security, terms and conditions, and issue of licenses lies with the Water/Land BoardsFootnote 32, regulated through land claim agreements and devolution. Following the project water license application, land use permit and environmental assessment stages, interveners (i.e. the Crown, territorial governments, and land title owners) provide cost assessments for reclamation activities using their own criteria and present securities estimations during board hearings. Well-accepted formulae are used by the board to determine security deposit amounts. Legislation provides criteria for limits on security amounts. For instance, in Nunavut, the Crown is able to call for a maximum $100,000 security for land permits and can require ministerial approvals for land leases concerning mines on Crown lands.

Interviewees noted that INAC has no ability to leverage the establishment of securities under existing regulations and generally, INAC holds little security to cover longer term needs. Document review substantiated these issues, noting that the process could be updated to address securities deemed very low compared to current reclamation costs. An environmental assessment evaluationFootnote 33 conducted by INAC in 2012 indicated that, as many sites go uninspected beyond the window for securities to be retained, the Crown could be subject to liabilities 'intended to be covered by securities deposits.

Further, interviewees identified that securities are often shared between the Crown, public boards, or Aboriginal groups that have title over land acquired through land claim agreements, often creating confusion, resulting in 'over-bonding'. Costs associated with land and/or water reclamation can be duplicative or higher than expected given each party wishes to hold a portion of the securities deposit using their own criteria as a means to limit their own liabilities.

The Crown's interests can be achieved by amending regulations (e.g., clarifying roles and definitions via orders-in-council) and participating in hearings. The Minister is able to enter into agreements with Inuit land owners and proponents to coordinate security on behalf of all parties, to manage the balance of interests, to resolve a separation of bonding, particularly in multi liability situations on a multi owned site. These security management agreements are voluntary and developed on a case by case basis, requiring collaboration of all parties. Boards are required to take these agreements into account when determining the amount of securities.

In 2013, INAC established a working group and study to explore: how agreements are being applied in other jurisdictions; where reinforced authorities served to protect lands; and the application of securities regimes or other regulatory means to improve the management of projects. At the time of this report, the study and findings were not available for review, however, interviewees anticipated the effort to inform INAC positions on the issues.

INAC used the Mineral Reclamation model adopted from 2002 Oil and Gas projects and more recent policy tools pre-devolution as its standard to set securities. Post-devolution, this model continued to be adopted by the Government of the Northwest Territories, who has signalled it, wants to create its own security deposit process in consultation with INAC, given current water securities and fees calculations are based on the regulatory schedules in the regulations.

INAC developed in-house tools to identify appropriate securities' levels, applying standards and activity-based costs to generate a baseline for securities, recording information on spreadsheets for future access to assess other projects. Interviewees noted that the program needs guidance documents to better describe care and maintenance requirements as well as to provide the context and the definitions for INAC's securities determinations. Although improvements have evolved during discussions and interventions at board hearings, for land and water projects, interviewees indicated that the program needs a better system to assess securities and guidance tools to communicate INAC positions, definitions and approach to establishing securities with its stakeholders.

5.2 Financial and Human Resources

Finding: INAC is able to leverage inspection functions in Nunavut, and coordinates efforts with other inspection bodies. Benefits include increased communications and information sharing across northern inspectorates.

Logistical difficulties, such as large geographic distance, adverse weather, and high travel costs, create challenges for the inspections of land and water use authorizations. Document review of program tools, including the inspectorate risk management database, project assessment form, and planning reports confirm that the risk management model has been refined to assist in assessment, planning and prioritization of inspection activities. Internal interviewees note that efficiencies in travel are regularly achieved through open communication with key partners and coordinating inspection activities with the needs of other federal departments, the Government of Nunavut, and Regional Inuit Associations. In particular, leveraging costs for logistics, sharing information and educating each other on scientific assessments and implementation of authorities were benefits to this coordinated approach.

Over time, the inspection function appears to have actioned concerns raised in previous audits and evaluation. The document review conducted for this report showed repeated successes, such as exceeding inspection targets. Interviews further supported conclusions that the application of the inspector risk model enabled INAC to undertake and complete higher risk inspections of land and water project sites than originally planned.

Finding: Given the available INAC funding envelope, there is concern over inspectorate roles, particularly the ability to keep pace with increases in demand.

Interviews identified concerns that a reduction in human resource capital in Nunavut would not be able to keep pace with a higher demand of application processing. Human resource planning and reporting tools indicate that LWM in Nunavut has been operating from 75-85 percent capacity since 2013-14. Although the risk model is being applied and inspection coverage is currently meeting high and medium risk requirements, sites deemed low risk are not inspected to the same extent, which may pose future risk to the Crown. Internal interviewees indicated opportunities with northern programming reform (Northern Affairs Organization-Next) to project needs based on online project submissions, and expert opinion on requirements for inspections based on size, complexity, geography and remoteness of project sites. Projections inform funding increases to support permanent staffing positions and costs associated with inspection and technical assessment roles in the territory.

While internal interviewees suggested that operational funding is sufficient for a risk-based inspections approach at the current level of permitting and site development, new information management tools would be beneficial to better inform the compliance monitoring prioritization of lease, land permit and water licence sites. Program document review also suggests that a more modern information management system and database would improve access to and availability of data, including historical records, decisions, and Terms and Conditions. Internal interviewees reported that the existing information management system and database functionality issues, such as deleting records, and is slow and cumbersome to use. External interviewees also noted that the lack of online land management applications and tools in Nunavut place a burden on INAC staff to answer questions and provide information to partner agencies and the public. This can delay planning and decision making and external interviewees noted that it wasted not only their time, but that of INAC staff.

The literature review indicates that economic development interests in the North will likely increase in the coming years. It is forecasted that, over the period between 2016 and 2020, economic growth averaging five percent will occur as a result of mineral, gold and diamond project activity in Nunavut. In addition, in the Northwest Territories, longer-term economic growth is estimated at 15 percent by 2030.Footnote 34 Internal interviewees, particularly in the Nunavut regional office, expressed concerns at the ability of the existing information management system and database ability to keep pace with increased demand in the event that economic activity increases as forecasted.

Finding: A robust human resource strategy is needed to support training, staff transition and succession planning.

The majority of interviewees noted that INAC's collaboration with other government departments is beneficial to ensuring a coordinated approach to federal research and inspection activities. Federal collaboration was also noted by interviewees to limit the duplication of activities and to improve the use of existing capacity and resources to meet the range of federal regulatory obligations for land and waters, environmental protection and wildlife management in the North. Interviewees further noted that, given the intersecting acts and regulations that apply across a portfolio of federal ministers, ongoing discussions are needed to improve federal coordination of activities in the North. Particular difficulties were noted for water licensing as there are variances across the federal portfolio, for example on amounts of deleterious substances allowed into water, a regulatory interest for Environment Canada and INAC. Effective coordination, therefore, is essential to respecting jurisdictional authorities, budgets, schedules and approaches to regulatory functions (e.g., technical assessment, inspection) in the North.

To share resources and maximize efficiency, lands and water inspections can be coordinated with other federal departments, territorial agencies and regional associations. Internal interviewees indicate that to some extent this sharing of information and resources currently takes place. For example, the INAC inspections travel plan is shared and the opportunity is provided for staff from other departments and agencies to share any vacant seats on charter planes booked to fly staff to remote inspections areas.

INAC in Nunavut region has consistently operated with 25 to33 percent vacancies since 2011-2012. Supplemental support is achieved through student hiring and rotating acting positions. Notably, INAC is actively engaged in training and recruitment of local Inuit populations in vocational and post-secondary programs. This training and recruitment approach supports INAC's commitment to employ Inuit youth, and support local community capacity building, with both technical training and community knowledge of issues and contexts in the North. For INAC staff, interviewees indicated little time is available to support the development of transition and training material, particularly for rotating acting or new roles. Although human resource planning is in effect, there were no specific INAC succession plans or strategies in place to support the maintenance of corporate memory, including tools that captured the history of decision making, and approaches or interpretations of scenarios leading to decision making. Interviewees noted that staff remaining in the regional office are on hand to support inquiries related to their previous functions, illustrating a collaborative, dedicated and supportive approach. From a program delivery perspective, a more robust approach would ensure that staff have the tools and information necessary to support the completion of their tasks, including the effective storage and use of corporate knowledge.

There is currently no Director of Operations position in INAC's Nunavut regional office. Instead, the Manager of Field Operations reports directly to the Regional Director General. Further, there is no comparable position in Headquarters to coordinate decision making on enforcement and compliance functions. Interviewees noted that the lack of a director level position to coordinate and oversee regulatory compliance activities in the region means there is a greater risk to the Department of potential lapse in coverage.

In addition, while the majority of regional staff positions have a comparable headquarters counterpart focused on policy development and implementation, some internal interviewees believe that the lack of a compliance and enforcement headquarters contact has exacerbated a communications gaps between the region and Headquarters. Further, given the scope of INAC and other government department requirements for environmental testing and inspections across the various federal mandates, there may be room to increase coordination and resource sharing across federal regulatory programming in the North.

5.3 Federal Presence in the North

Finding: Post-devolution, a residual federal role for INAC remains.

INAC's land and water management sub-program in the northern territories remains relevant for the Department and the broader federal interests. Over time, due to devolution and land claims agreements, the role of the INAC LWM program has shifted, however, residual roles remain for technical operations to support broader co-management strategies in the North, including land and water use protection, economic development and stakeholder engagement on issues effecting them.

The process of territorial devolution is currently being negotiated between the Government of Canada and the Government of Nunavut. Although the specific approach to devolution will be unique to Nunavut, the progression of phases will be similar to that of the Northwest TerritoriesFootnote 35 and there are several lessons from previous devolution efforts that can be applied to the Nunavut context.

Post-devolution in Northwest Territories, the February 2014, Northwest Territories Intergovernmental Agreement on Lands and Resource Management was signed by the Government of the Northwest Territories and multiple Indigenous communities to promote political development and the delivery of government programs and services in the Northwest Territories.Footnote 36 The Crown provided funding to establish the Intergovernmental CouncilFootnote 37, whose Terms of Reference set out to identify priority legislation, improve Indigenous government capacity, review processes for water management and planning, collect baseline data and review the Land Use Sustainability Framework. The Council's records of decision on Northwest Territories board websites identified that post-devolution, there was overlap and confusion on roles and responsibilities between the public Intergovernmental Council and its members. However, the website served as a primary tool to engage the public, communities and partners in opportunities, information sharing and decision making to the benefit of Northwest Territories. Agendas and background materials for meetings were made accessible as were records of decision and annual reporting on progress. Some interviewees suggested that a similar governing body to assist in the transition of regulatory authorities, define roles and set priorities to continue land and water management could be considered in Nunavut.

Literature reviewed on the devolution experience in the Northwest Territories and Yukon noted that increased communications between the federal and territorial governments would have improved the assessment conducted of pre-existing decisions and records, policy and guidance documents concerning land ownership prior to devolution.Footnote 38 Further, an improved plan to transfer records between the federal and territorial governments, including employee files and operational documents, would have facilitated records management post devolution. Interviewees and literature sources recommend strongly that Nunavut devolution activities have strong knowledge transfer and communications strategies to avoid complicationsFootnote 39 experienced by the Northwest Territories and Yukon.

A review of program human resource documents suggest that, given the resource pool for qualified technical experts to administer land and water management, a lower level of established infrastructure, financial and human resources, the transfer of authorities in Nunavut may be riskier and more difficult. Internal interviewees also stated that, due to the territory's large geographic size and small population centres, staff recruitment and retention challenges in Nunavut are greater than those faced by the Northwest Territories and Yukon. This is felt by staff to compound the risks of succession of roles, processes, and information sharing through devolution.

Recommendation 3: Assistant Deputy Minister-Northern Affairs Organization develop, in consultation with the Regional Director General of Nunavut Regional Office:

  1. an information management strategy to support the management of corporate knowledge;
  2. a human resources strategy that addresses training needs, succession planning and staff transition; and
  3. a formal collaborative framework with key stakeholders and other government departments in Nunavut.
 

 

6. Conclusions and Recommendations

6.1 Conclusions

The purpose of the evaluation was to provide a neutral and evidence-based assessment of the relevance, effectiveness and performance of the program over fiscal years 2011-2012 to 2016-17, and to inform decision making and future directions.

The evaluation supports the following conclusions regarding relevance and performance:

Relevance

INAC's Land and Water Management sub-program remains relevant to the Department given its oversight functions for Crown owned and unsettled lands, in addition to its specific authorities defined by the co-management regulatory regime specific to land and water management in the Northwest Territories and Nunavut. INAC is recognized as the federal face of the North, serving as a key source of guidance, information, technical support, stakeholder engagement and for facilitation to address land and water management issues. Although regulations are in place that identify the respective roles and responsibilities of all entities engaged in decision making for land and water management in the North, INAC did not consistently publish regulatory implementation guidance or sustain more effective communications' strategies. In addition, improved internal communications with policy organizations leading broader devolution and land claim agreements would ensure LWM interests are protected, further limiting undue liabilities to the Crown by harmonizing regulations and being clear and consistent with regulatory communications.

Performance

The co-management approach enables interested parties to participate in public hearings to render decisions on land and water project applications, however, there are varying views whether the implementation of the co-management model results in a balance of interests being met. While INAC is consistently achieving its operational performance targets, performance outcomes are often vague and do not align with INAC's mandate or authorities and performance statements did not keep pace with the Department's evolving role in the North. Pre and post-devolution, communications generally remained strong across stakeholders; however, access to historical information to support INAC's residual roles in the Northwest Territories was harder to obtain due to the shift in jurisdictional authorities.

Efficiency

Positive relationships exist between INAC and its stakeholders in raising implementation issues. Other federal departments engage with INAC LWM on land, water, conservation and environmental issues from both technical and political aspects. INAC is able to leverage inspection functions in the territory, coordinating efforts with other inspection bodies. A process to work collaboratively with its federal partners in the North would improve the sharing of information and efficiency of the LWM sub-program.

A better system is needed to assess projects, set securities and develop guidance tools to communicate INAC positions, definitions and decisions with its stakeholders. Although INAC has developed in house tools, adopted standards and engages in open dialogue with its stakeholders, a more robust approach would ensure that staff have the tools and information needed to support program delivery, including the effective management of corporate knowledge.

Other Evaluation Issues

The evaluation considered the impact of evolving regulatory regimes for land and water, pre post-devolution and land claim agreements in the Northwest Territories and Nunavut over the fiscal years 2011-12 to 2016-2017. Devolution of land and water management was completed in 2003 in the Yukon Territory and, as a result, the Yukon is out of scope of the time period of this evaluation.

Territorial government representatives, industry proponents, and members of northern communities with sufficient experience with land and water management in the North falling within the scope of the evaluation were unable to participate in key informant interviews. While a case study on proponent applications moving through the system was initially considered, the cost-effectiveness of testing the low number of cases was deemed to be insufficient to move forward. The constraints of jurisdictional information sharing agreements resulted in a lack of on-site or remote examination of databases and records specific to the Northwest Territories. Literature, media, financial and performance documents are limited to data or posted reports available to April 2017.

6.2 Recommendations

It is recommended that INAC Assistant Deputy Minister-Northern Affairs Organization:

  1. Develop the regulatory implementation plans, documentation and guidelines for applicants, and communications' strategies regarding new and amended regulations to support improved clarity and consistent interpretation of roles specific to INAC authorities, terminology, logic of decision making, and definitions.
  2. Adjust program outcomes and indicators taking into consideration the evolving role of INAC in the future realignment of northern regulatory regimes, devolution and land claim agreements.
  3. Develop, in consultation with the Regional Director General of Nunavut Regional Office:
    1. an information management strategy to support the management of corporate knowledge;
    2. a human resources strategy to address training needs, succession planning and staff transition; and
    3. a formal collaborative framework with key stakeholders and other government departments in Nunavut.
 
 

Did you find what you were looking for?

What was wrong?

You will not receive a reply. Don't include personal information (telephone, email, SIN, financial, medical, or work details).
Maximum 300 characters

Thank you for your feedback

Date modified: